凯文知识产权
网站首页
业务介绍
主要业务
凯文客户
行业资讯
公司新闻
行业新闻
政策资讯
成功案例
成功案例
关于凯文
公司简介
联系我们
联系方式
留言板
新闻中心
news
政策资讯
首页 >
新闻中心 >
政策资讯
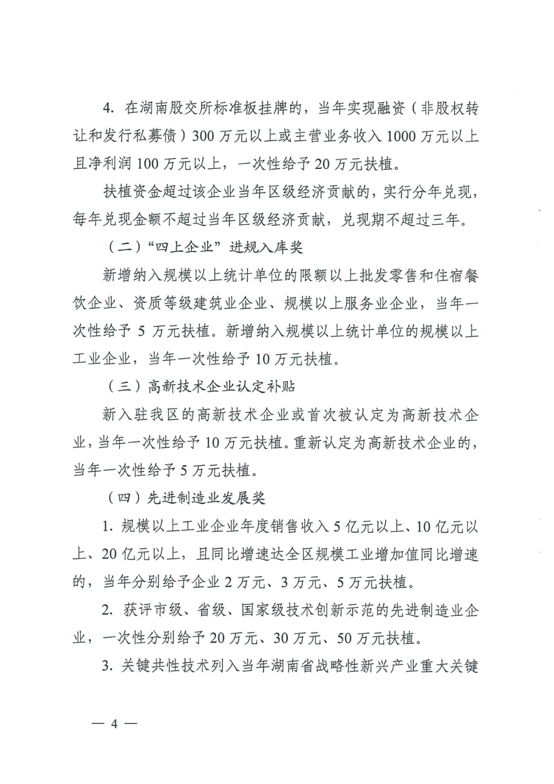
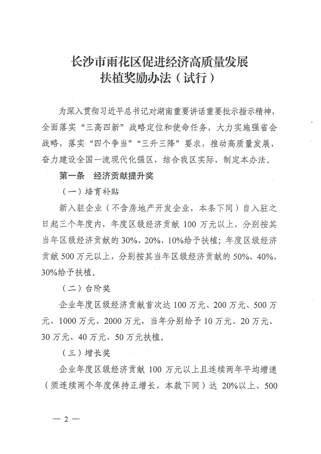
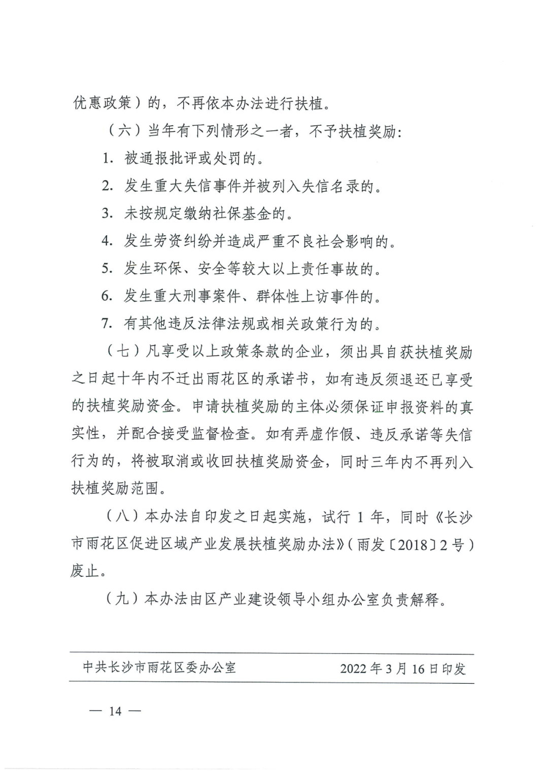
关于印发《长沙市雨花区促进经济高质量发展扶植奖励办法》的通知
发布时间:2022-03-24 来源:长沙市雨花区文化创意产业协会